NOK株式会社(以下「NOK」といいます。)及びイーグル工業株式会社(以下「イーグル工業」といい、NOKとイーグル工業を総称して「両社」といいます。)は、本日開催した各社取締役会において、共同株式移転(以下「本株式移転」といいます。)の方法により2026年10月1日(予定)(以下「効力発生日」といいます。)をもって両社の完全親会社となる「NOK Group株式会社」(以下「共同持株会社」といいます。)を設立すること(以下「本経営統合」といいます。)について決議いたしましたのでお知らせいたします。それに伴い、本日、経営統合契約書(以下「本経営統合契約」といいます。)を締結し、本株式移転に関する株式移転計画(以下「本株式移転計画」といいます。)を共同で作成いたしました。
なお、本経営統合及び本株式移転の実施は、各社の株主総会の承認及び本経営統合を行うにあたり必要な許認可等の取得を前提としております。
1. 本経営統合の背景、目的及び移行方法等
(1) 本経営統合の背景
NOKは、1941年にゴム製オイルシールの製造・販売を行う日本ベアリング製造株式会社として創立され、以来、日本の自動車産業のみならず、一般産業機器全般に必要不可欠なシール製品をグローバルに供給してまいりました。また、1969年に日本メクトロン株式会社(現在のメクテック株式会社)を設立して以来、カメラ、パソコンや携帯電話、スマートフォン、データセンター需要拡大に加え、車載二次電池の電圧監視用部品など、エレクトロニクス製品の普及や小型化に不可欠なフレキシブルプリント基板の開発・供給を継続してまいりました。
イーグル工業は、1964年にNOKのメカニカルシール製造部門が独立し、日本シールオール株式会社として設立されました。以降、半世紀以上にわたり、メカニカルシールをはじめとした機器製品の素材から製品までの開発と生産・販売を通じ、各産業並びに社会の発展に貢献すべく事業を拡大し、自動車・建設機械、一般産業機械、半導体、舶用、航空宇宙の5つの事業分野における、メカニカルシールの総合メーカーとしての地位を確固たるものとしております。
両社の事業上の関係においては、日本国内の自動車向け製品の販売において、NOKがイーグル工業の自動車向け製品の販売代理店を担う営業上の取引や、原材料購入並びに人事交流と一定の関係性を継続してまいりましたが、取り巻く事業環境は、両社の主要なマーケットである自動車業界をはじめ、気候変動対策としてのカーボンニュートラル実現に向けた各分野での取り組みが進むなど、両社は、次世代モビリティ・次世代エネルギー市場に向けた環境・省エネに資する新製品の開発や海外へのさらなる販路拡大といった重要な課題を共有しております。
また、NOKの主力製品であるオイルシール、イーグル工業の主力製品であるメカニカルシールは、その材質等、製品機能の観点から、両社独自の研究開発、生産、販売等のビジネス活動を進めてまいりましたが、これらの事業環境の変化を踏まえ、両社の将来の在り方を真摯に協議した結果、回転機械の軸封部の「封じる=シール」機能に関しては、総合的な観点において「シーリング・ソリューション」という点で共通しており、これらを統合することで更なる顧客満足度の向上と両社の各事業分野における課題解決へ繋がる製品・サービスの提供が期待できるとの結論に至りました。そして、そのためには、これまで以上の事業上の関係を深めるべく、グループ一体となった経営体制を構築することこそが両社の企業価値向上に資するとの認識が一致し、共同持株会社の設立による本経営統合について最終的な合意に至りました。
(2) 本経営統合の目的及びシナジー
本経営統合は、両社の経営資源の効率的・効果的な相互利用を通じた企業価値のさらなる向上を目的としております。統合のシナジーについては今後の統合準備プロセスの中でさらに精査してまいりますが、現時点では、以下のような効果が実現できることを期待しております。
1. グループ資源の最適化によるさらなる事業成長
両社ともにシール製品を事業の軸としていますが、NOKはオイルシール、イーグル工業はメカニカルシールと、両社の主力製品の適用領域、基盤技術や製品特性は異なっており、顧客基盤や、営業、技術、生産の各分野における強みやノウハウもそれぞれ独自の特徴を持っております。本経営統合を通じ、両社の経営資源の効率的な活用が可能となり、それぞれの顧客基盤に対してさらなる拡販の余地が期待できるほか、技術面ではNOKのゴムを中心とする有機材から、イーグル工業の金属・セラミックを中心とする無機材まで、両社の強みである素材技術を幅広く有することで、将来的な製品ラインアップの拡充による成長機会を期待しております。
2. 効率的事業運営による収益力の強化
両社の事業領域が徐々に拡張する中で一部に生じている重複も含め、統合を通じて一層の効率的な事業運営を進めてまいります。営業面では、物流の効率化や営業拠点の効率的な運用を期待しております。また、生産面においては両社が保有するグローバル拠点の有効活用に加え、重要な生産財である治工具・金型の内製化の拡大、規模の拡大に伴う購買力の向上など、収益性の向上につながる効率化を見込んでおります。
3. より効果的な経営資源の配分
本経営統合後に設立する持株会社に必要とされる機能に関して、間接部門を集約・統合し、グループ経営資源の最適配分と効率化を図ってまいります。
また、持株会社に統合された戦略機能が、両社の有するシール事業全体、ひいては、グループ全体を俯瞰した投資戦略を立案・実行することで、M&Aを含めた事業投資、キャッシュ・フローの配分をより戦略的に推進し、企業価値の向上につなげることを目指します。
(3) 持株会社体制への移行方法
NOK及びイーグル工業は、共同株式移転の方法により共同持株会社を設立し、持株会社体制へ移行いたします。この結果、両社は設立される共同持株会社の完全子会社となり、上場廃止となります。両社の株主の皆様に新たに交付される共同持株会社の株式につきましては、東京証券取引所にテクニカル上場が申請され、東京証券取引所プライム市場に上場される予定であるため、実質的に株式の上場を維持する方針です。
[移行後]共同持株会社
[画像: https://prcdn.freetls.fastly.net/release_image/96493/122/96493-122-19380008985b871b082766668f19b7b1-625x212.png?width=536&quality=85%2C75&format=jpeg&auto=webp&fit=bounds&bg-color=fff ]
(4) 共同持株会社の機関設計について
共同持株会社の機関設計は、監査等委員会設置会社といたします。
2. 本株式移転の要旨
(1) 本株式移転のスケジュール
[表1: https://prtimes.jp/data/corp/96493/table/122_1_d9938ded8ad2de1303c43500b810f3d2.jpg?v=202511100719 ]
(注)上記は現時点での予定であり、本経営統合及び本株式移転の手続きの進行上の必要性その他の事由により必要な場合は、両社協議の上、日程を変更することがあります。
(2) 本株式移転の方式
両社を株式移転完全子会社、新たに設立する共同持株会社を株式移転設立完全親会社とする共同株式移転となります。
(3) 本株式移転に係る割当ての内容(株式移転比率)
[表2: https://prtimes.jp/data/corp/96493/table/122_2_ce2f2fdf62d4343eba4ce13bc24928c2.jpg?v=202511100719 ]
(注1) 本株式移転に係る株式の割当ての詳細
NOKの普通株式1株に対して共同持株会社の普通株式1株を、イーグル工業の普通株式1株に対して共同持株会社の普通株式1株をそれぞれ割当て交付いたします。なお、本株式移転により、両社の株主に交付しなければならない共同持株会社の普通株式の数に1株に満たない端数が生じた場合には、会社法第234条その他関連法令の規定に従い、当該株主に対し1株に満たない端数部分に応じた金額をお支払いいたします。ただし、上記株式移転比率は、算定の基礎となる諸条件に重大な変更が生じた場合には、両社協議の上、変更することがあります。
(注2) 共同持株会社の単元株式数及び単元未満株式の取扱いについて
共同持株会社の単元株式数は、100株といたします。
なお、本株式移転により1単元(100株)未満の共同持株会社の株式(以下「単元未満株式」といいます。)の割当てを受ける両社の株主の皆様につきましては、かかる割当てを受けた単元未満株式を東京証券取引所その他の金融商品取引所において売却することはできませんが、そのような単元未満株式を保有することとなる株主の皆様は、会社法第192条第1項の規定に基づき、共同持株会社に対し、自己の保有する単元未満株式を買い取ることを請求することが可能です。
(注3) 共同持株会社が交付する新株式数(予定)
普通株式 211,955,258株
上記は、NOKの発行済株式総数173,138,537株(2025年9月30日時点)、イーグル工業の発行済株式総数49,757,821株(2025年9月30日時点)に基づいて算出しております。なお、両社は、それぞれ、本株式移転の効力発生までに、現時点で保有し又は今後新たに取得する自己株式のうち実務上消却可能な範囲(本株式移転の効力発生の直前時)の株式を消却することを予定しているため、両社が2025年9月30日時点でそれぞれ保有する自己株式(NOK:7,435,847株、イーグル工業:3,505,253株)については共同持株会社の株式の割当てがなされることは予定しておりません。また、統合契約において、NOKが、効力発生日までにNOKの普通株式につき総額30,000百万円を上限とした自己株式の取得を行う可能性があることが合意されておりますが、これによって取得する自己株式についても消却することを予定しており、共同持株会社の株式の割当てがなされることは予定しておりません。ただし、効力発生日までに実際に消却される自己株式数は現状において未確定であるため、共同持株会社が発行する上記新株式数は変動することがあります。
(4) 完全子会社となる会社の新株予約権及び新株予約権付社債に関する取り扱い
両社は、新株予約権及び新株予約権付社債を発行しておりません。
(5) 共同持株会社設立前の基準日に基づく両社の配当について
NOKは、2026年3月31日の最終の株主名簿に記載又は記録されたNOKの普通株式を有する株主又は登録株式質権者に対して1株当たり65円を限度として、また、2026年9月30日の最終の株主名簿に記載又は記録されたNOKの普通株式を有する株主又は登録株式質権者に対して1株当たり70円を限度として、それぞれ剰余金の配当を行うことができる旨合意されております。
イーグル工業は、2026年3月31日の最終の株主名簿に記載又は記録されたイーグル工業の普通株式を有する株主又は登録株式質権者に対して1株当たり65円を限度として、また、2026年9月30日の最終の株主名簿に記載又は記録されたイーグル工業の普通株式を有する株主又は登録株式質権者に対して1株当たり70円を限度として、それぞれ剰余金の配当を行うことができる旨合意されております。
(6)自己株式並びに両社に割り当てられる共同持株会社の株式の取り扱い
両社は、それぞれ、本株式移転の効力発生までに、現時点で保有し又は今後新たに取得する自己株式のうち実務上消却可能な範囲(本株式移転の効力発生の直前時)の株式を消却することを予定しているため、各社の自己株式につき共同持株会社の株式の割当てがなされることは予定しておりません。ただし、効力発生日までに実際に消却される自己株式数は現状において未確定であるため、共同持株会社が発行する上記新株式数は変動することがあります。
本株式移転に際し、NOKが保有するイーグル工業株式(2025年9月30日現在14,812,559株)に対しては、株式移転比率に応じて、共同持株会社の株式が割り当てられる結果、NOKは完全親会社である共同持株会社の株式を保有することとなりますが、当該共同持株会社の株式については、効力発生日以降、共同持株会社への現物配当も含めて、会社法の規定に従い相当の時期に処分する予定です。当該処分の方法については、確定次第必要に応じてお知らせいたします。
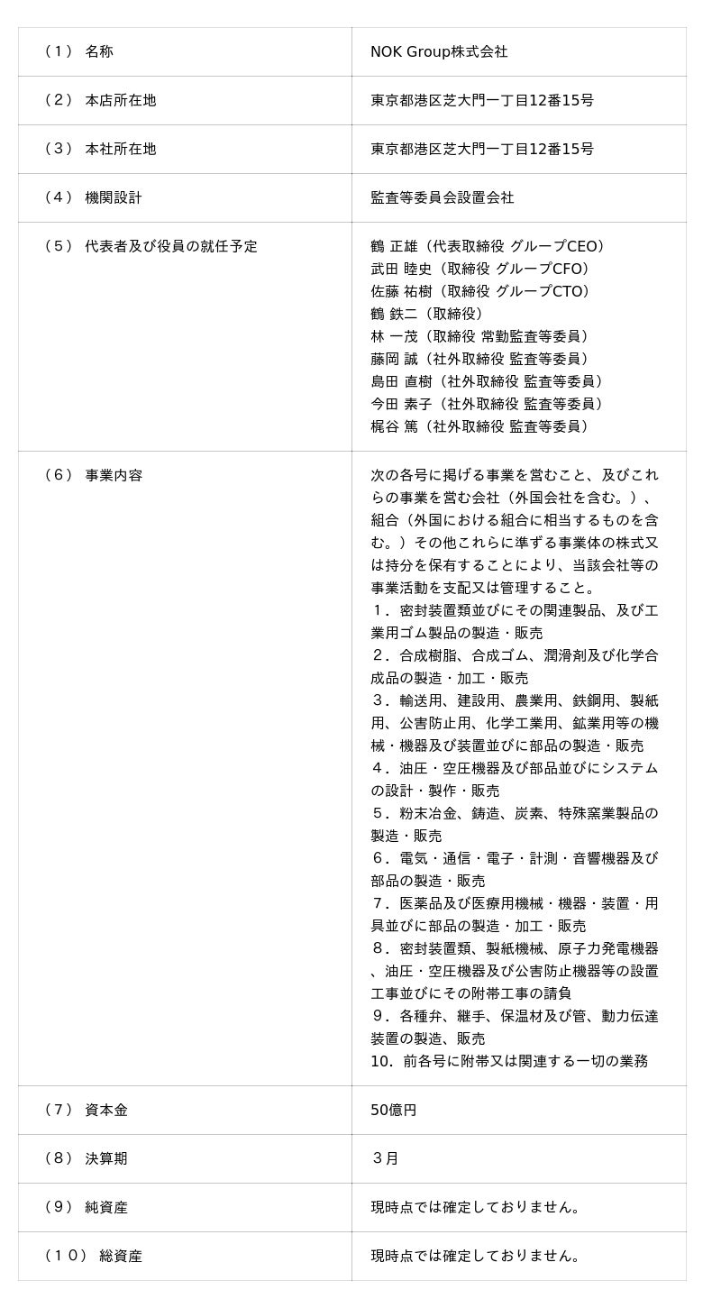
3. 本株式移転により新たに設立する共同持株会社の状況
[表3: https://prtimes.jp/data/corp/96493/table/122_3_73a529c9579c95cfe01ad65cf565130c.jpg?v=202511100719 ]
詳細はPDFをご覧ください。
d96493-122-01f6936ca28d8f727a66664dffa33a6e.pdf
NOK株式会社
リリースに関するお問い合わせ
NOK株式会社 CEOオフィス コーポレートアフェアーズ コーポレートコミュニケーション部
TEL:03‐5405‐6372 Mail:mb_nok_corporate_affairs@jp.nokgrp.com
プレスリリース提供:PR TIMES
