ホーム
カーニュース
ニューモデル
試乗記
道路交通/社会
モーターサイクル
ニュース
ニューモデル
試乗記
カーライフ
カスタマイズ
カーグッズ
カーオーディオ
モータースポーツ/エンタメ
リペア・
メンテナンス
EV特集
ロボット
AI
ビジネス
テクノロジー
キーパーソンインタビュー
業界動向
セミナー
見逃し配信
レポート
鉄道
船舶
航空
宇宙
海外イベントレポート
セミナー
見逃し配信
レポート
リスキリング
講座
ビジネス
会員について
ホーム
›
自動車 ビジネス
›
国内マーケット
›
記事
›
写真・画像
忘れがち! 愛車と一緒に「引越し」するとき、必要な手続き 2枚目の写真・画像
自動車 ビジネス
国内マーケット
2022年3月29日(火) 21時30分
忘れがち! 愛車と一緒に「引越し」するとき、必要な手続きとは?
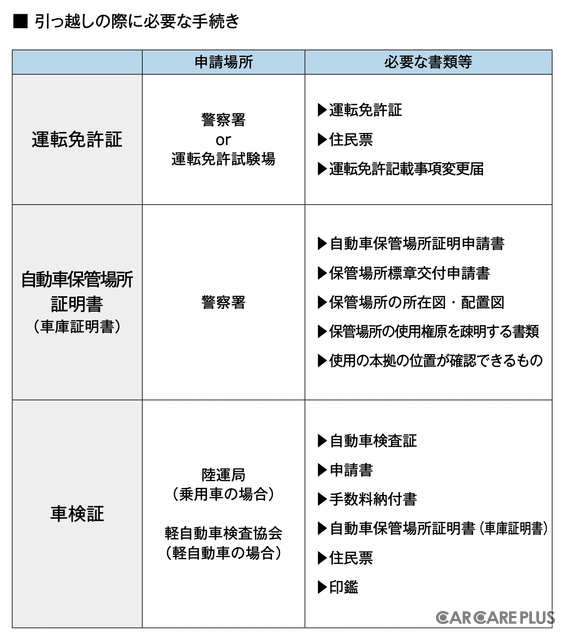
引っ越しの際に必要な手続き(申請場所、必要な書類等)
画像出典:国土交通省ホームページより
国土交通省「住所変更時のナンバープレート交換に関する特例の概要」
の画像をさらに見る
この記事へ戻る
2/3
編集部おすすめのニュース
×